Blog Revamp

Redesigning CloudHealth by VMwares blog

While I was at CloudHealth I managed all content (before and after the acquisition by VMware).

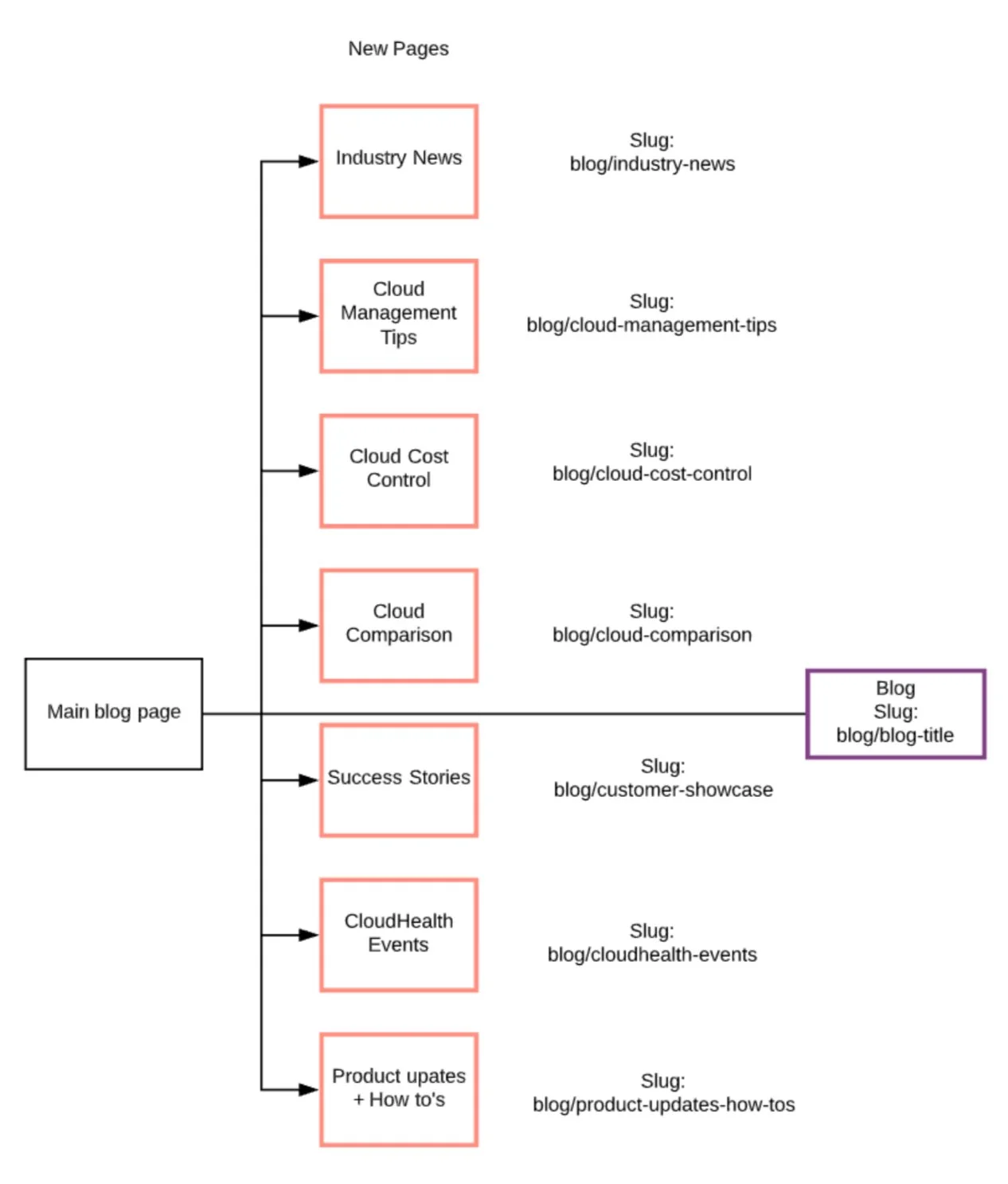
This included website copy, long form copy, and the blog. In 2018 the entire website was being migrated to Drupal 8 from Drupal 7 - leading us to do a slight rebranding of the website, and a full revamp of the blog. I lead the full blog revamp project and wrote the content strategy and copy for the rebranding.

After the new blog launch we saw an immediate 84% in user engagement. Since I joined the company we had already seen a 625% increase in blog viewership already.

Old blog hompage screenshot to the right.

New blog homepage

The process